欢迎访问重庆江西商会官方网站!
加入收藏
|
设为首页
|
联系我们
网站首页
商会概况
新闻动态
青年之家
党建园地
商会会员
政经要闻
知识天地
联系方式
商会简介
商会章程
管理制度
商会新闻
最新公告
会长
名誉会长
监事长
战略委员会主任
常务副会长
副会长
理事
监事
秘书长
会员
品牌建设
法律维权
人才理念
人才招聘
当前位置:
网站首页
>
新闻动态
>
商会新闻
>
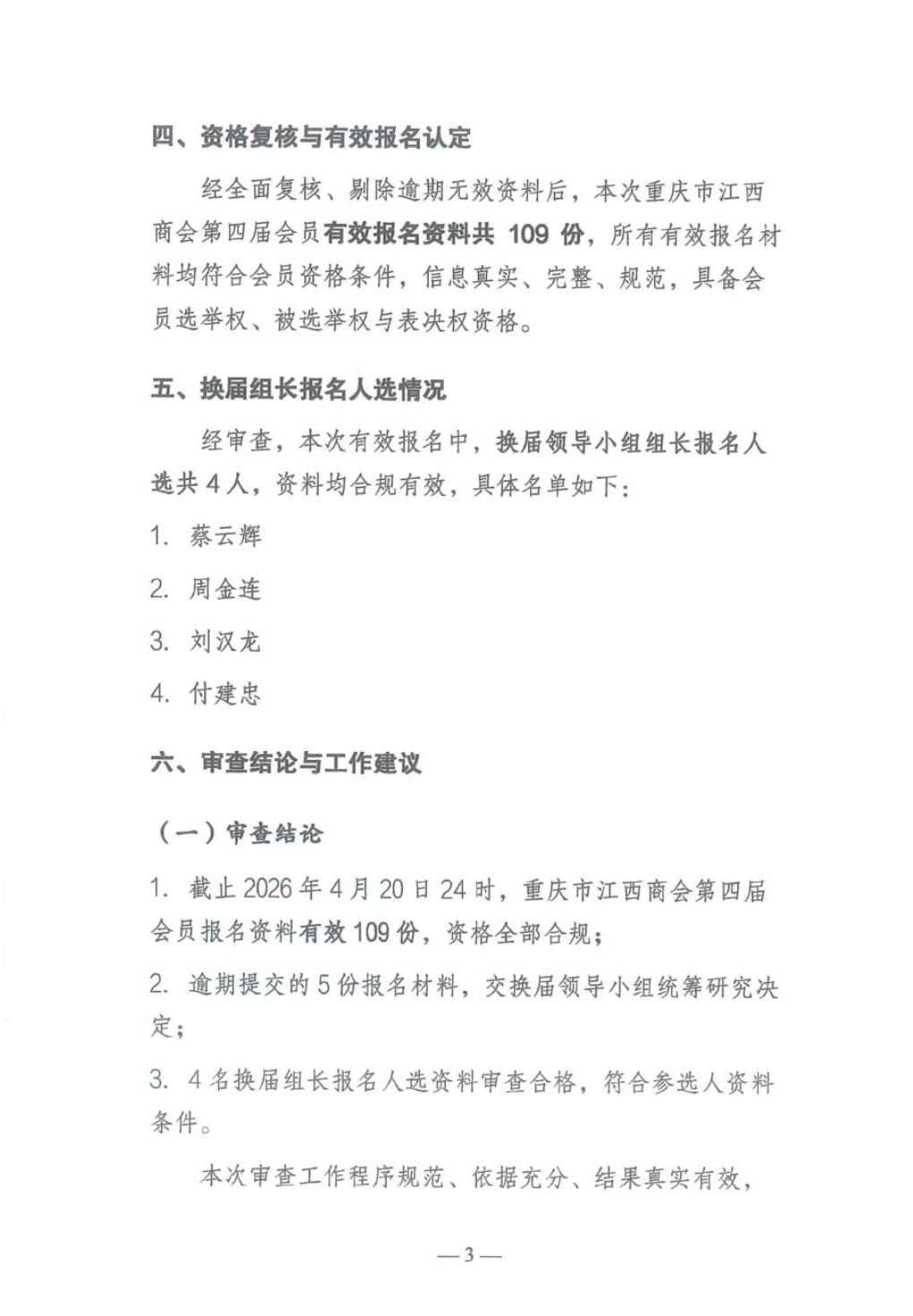
重庆市江西商会第四届预备会员名单公示
新闻动态
商会新闻
最新公告
最新公告
关于做好2022年元旦春节期间新冠肺炎疫情防控有关工作的通知
关于缴纳2021年度会费的通知
重庆市江西商会关于疫情防控的倡议书
关于延期举行重庆市江西商会2021年会的通知
“防控疫情,党员先行”——重庆市江西商会党支部关于新冠疫情防控的倡议书
重庆市江西商会财务情况公告
热烈祝贺我会荣获“抗击疫情 赣商在行动”最美商会等荣誉称号
最新国内各省市及国外江西商会会长名录
联系我们
电话:023-67510033 13983607107
传真:023-67510790
邮箱:
cqjxsh@163.com
地址:重庆市江北区松石大道506号金秋家园6幢3单元1-1
重庆市江西商会第四届预备会员名单公示
发布时间:2026-04-22 08:50:00 阅读:33次
上一篇:
重庆市江西商会换届工作公告
下一篇:
没有了
【
打印此页
】 【
关闭窗口
】
地址:重庆市江北区松石大道506号金秋家园6幢3单元1-1
电话:023-67510033 13983607107 传真:023-67510790 邮箱:cqjxsh@163.com 邮编:400015
Copyright
©
2014-2020 重庆市江西商会
渝ICP备20003352号-1
渝公网安备 50010302002704号
a>